

宇树科技将在四季度提交IPO申请
国内机器人领域的头部企业传来大动作。
近日,据财联社消息,宇树科技在社交媒体上发帖称,预计将在2025年10月至12月期间向证券交易所提交上市申请文件,届时公司的相关运营数据将正式披露。

图源:财联社
从时间线来看,宇树科技的上市筹备早有迹象。
今年5月,据媒体消息,宇树科技向合作伙伴发布通知,宣布因公司发展需求,将原“杭州宇树科技有限公司”名称变更为“杭州宇树科技股份有限公司”。
此次名称变更中明确,原公司所有业务将由新名称公司继续承接,原签订的所有合同亦保持有效。
当时这一变动便引发市场猜测,认为公司或在为启动上市流程铺路。
随后,宇树科技的上市进程迎来关键节点。
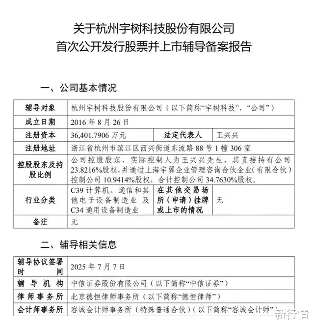
7月18日,证监会网站正式披露《关于杭州宇树科技股份有限公司首次公开发行股票并上市辅导备案报告》,这标志着宇树科技已正式开启上市辅导工作。

图源:证监会网站
据备案报告显示,此次上市辅导由中信证券担任辅导机构,双方签署辅导协议的时间为2025年7月7日。
同时,报告还公布了宇树科技的核心基础信息:公司成立于2016年8月26日,最新注册资本为3.64亿元,法定代表人为王兴兴;行业分类横跨C39计算机、通信和其他电子设备制造业与C34通用设备制造业两大领域;股权结构方面,王兴兴作为公司控股股东、实际控制人,直接持有23.8216%的股权,同时通过上海宇翼企业管理咨询合伙企业(有限合伙)间接控制公司10.9414%的股权,合计控制比例达到 34.7630%,股权控制稳定性明确。
在辅导工作安排上,计划也已清晰落地。
根据方案,今年7月至9月期间,辅导机构中信证券将对宇树科技接受辅导的相关人员开展集中授课,核心目标是确保相关人员充分理解发行上市所涉及的法律法规、监管规则等关键内容,为后续流程夯实基础。
而到今年10月,辅导机构将最早启动对宇树科技的综合评估,判断公司是否已达到发行上市条件,若评估通过,将协助公司按照相关规定正式准备首次公开发行股票并上市的申请文件。
如今,宇树科技确认将提交IPO申请,证明其已经达到了上市发行条件,这一举动无疑将在资本市场与机器人行业掀起波澜。
一旦宇树科技的上市申请成功获批,宇树科技将成为市场中备受瞩目的“人形机器人第一股”,为行业发展树立新的标杆。

宇树科技的上市可能性
虽然宇树科技方面表示将于今年四季度提交上市申请,但能否真正上市还未可知。
不过,宇树科技表示,以2024年为例,四足机器人、人形机器人和组件产品的销售额分别占约65%、30%和5%。其中,约80%的四足机器人被应用于研究、教育和消费领域,而剩余的20%则被用于工业领域,如检查与消防。人形机器人完全用于研究、教育和消费领域。
从业务结构看,宇树科技2024年营收中,四足机器人以65%的销售额占比成为业绩核心。其应用场景多元,约80%用于研究、教育与消费领域——既助力科研探索、丰富教育实践,也满足消费级用户对科技产品的需求;剩余20%则切入工业检查、消防等专业场景,凸显出强环境适应性与作业能力。
人形机器人虽仅占销售额30%,却是潜力十足的新兴业务,且发展迅猛。目前其产品已全面覆盖研究、教育、消费领域,凭借类人形态与高拟人化动作表现,不仅吸引高校、科研机构合作以推动前沿技术研究,也为消费市场带来全新体验。
可见,宇树科技的市场潜力巨大。
在市场竞争层面,和宇树科技处于同一赛道的智元机器人等企业,也在积极推进融资与上市筹备工作。然而,宇树科技凭借深厚的技术积累与显著的市场份额优势,已在全球四足机器人市场占据主导地位。
根据高工机器人产业研究所(GGII)数据,2024年宇树科技四足机器人销量高达2.37万台,占据全球市场69.75%的份额,出货量排名全球第一。
亮眼的数据,彰显了宇树科技强大的产品竞争力与市场开拓能力。
资本运作方面,宇树科技一直备受青睐。
自2016年成立以来,公司已成功完成10轮融资,估值超100亿元。
今年6月,宇树科技完成C轮融资,投资方阵容豪华,包括中国移动基金、腾讯、阿里巴巴和蚂蚁集团等行业巨头,此前美团、红杉中国、经纬创投等知名投资机构也纷纷入局,持续为公司发展注入强大资金动力。

图源:企查查
充足的资金支持使得宇树科技在技术研发、产品迭代、市场拓展等方面能够全力投入,加速发展进程。
可见,宇树科技的上市可能性很大,但值得注意的是,不久前,宇树科技因侵害发明专利权纠纷被杭州露韦美日化起诉,案件在8月26日于杭州市中级人民法院开庭。此前宇树仅涉过1起竞业限制诉讼,此次是首次面临发明专利相关诉讼。目前,该案件尚未有明确结果。

图源:天眼查
在宇树科技上市的关键期面临诉讼,或将影响其上市进程。
值得一提的是,对于宇树科技的上市,王兴兴表示,“我把上市当作高考,这是一个企业迈向更成熟的管理、运营的阶段性标志。”同时,这也是对过去九年多的时间、对宇树股东的一个交代。
不难看出,王兴兴对于宇树科技的上市有着自己的节奏,在这个被资本催促、被市场期待的行业中,王兴兴似乎已经看到了他和宇树的位置。

机器人赛道大有可为
宇树科技刚成立时只有王兴兴一个人,目前整个公司约有1000人,从1到1000,王兴兴走了9年。
2016年,王兴兴带着“让机器人走进普通人生活”的初心创立宇树科技。
创业初期,团队克服诸多困难,不仅打破了国际液压驱动技术的垄断,还果断转向更具潜力的电力驱动路线,成功推出首款机器狗“莱卡狗”,为公司发展奠定了坚实基础。
2018年的CES展上,“莱卡狗”凭借翻跟头等灵活动作惊艳全场,成为海外极客追捧的焦点,单日订单额突破千万元。
日本软银更是看中其潜力,代表专程追到杭州,与宇树科技签下独家代理协议,让中国机器人首次在国际市场崭露锋芒。
此后,宇树科技步入高速发展期:产品线从单一机器狗,逐步拓展到四足机器人、人形机器人及机器人组件,产品出货量稳居国内领先地位,在全球市场也名列前茅。
同时,宇树的机器人频繁出现在大众视野 ,让宇树机器人赢得 “地表最强机器人” 的称号,也推动消费端对机器人的认知不断提升。
前不久,王兴兴更是登上了美国《时代》周刊2025年度人工智能(AI)领域影响力人物榜单,被称为“全球具身智能(Embodied Al)领域的关键推动者”,并表示“他最初以高性价比、高性能的Go系列四足机器人闻名,极大地降低了动力机器人的技术门槛并推动其商业化。”

图源:全球青年领航计划
可见,发展至今,宇树科技已经逐渐打开了市场,获得了国际上的关注和认可,在国际上也有了自己的一席之地。
不过,机遇之下挑战并存:技术上,复杂环境运动控制、精准操作瓶颈等仍是亟待突破的难题;商业化上,当前市场主要集中在科研、教育和工业领域,家庭服务、医疗护理等潜力市场还处于培育阶段,市场认知度不足和应用场景受限,可能制约产业规模化发展。
未来,在竞争中,机器人企业需以技术创新为核心,通过产业链协同与商业模式创新构建自身差异化竞争力,推动整个行业在挑战中实现新突破。
作者 | 李新
永华配资提示:文章来自网络,不代表本站观点。